Instance Verification Kit (IVK)
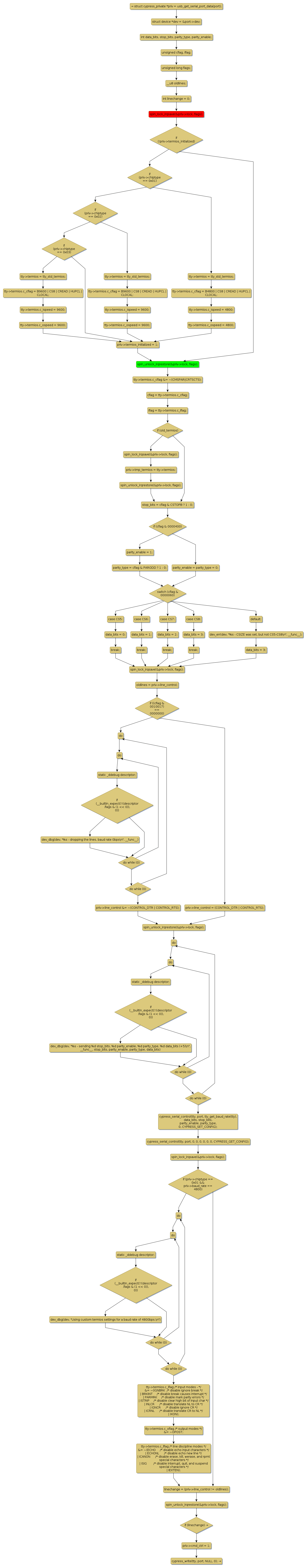
spin lock @ [26759+38+/linux-3.19-rc1/drivers/usb/serial/cypress_m8.c]
Instance Signature: lock
|
The Matching Pair Graph:
|
|
Function Name
|
Control Flow Graph (CFG)
|
Events Flow Graph (EFG)
|
Source Correspondence
|
|
cypress_set_termios
|
|
|
[26414+19+/linux-3.19-rc1/drivers/usb/serial/cypress_m8.c]
|